إطلاق تطبيق ذكي لنقل السيارات في جميع مدن المملكة العربية السعودية

Client:
Cameron Williamson
Category:
AI Design
Start Date:
May 16, 2023
End Date:
July 20, 2024
Tag:
Design, Creative, AI
Budgets:
$40,000.00 USD

كيف أنشأنا علامة تجارية وحل تقني جاهز للسوق في قطاع النقل والخدمات اللوجستية

إطلاق تطبيق ذكي لنقل السيارات في جميع مدن المملكة العربية السعودية

ساعدنا الأستاذ فهد في تحويل فكرته إلى مشروع كامل جاهز للإطلاق، بدءًا من التخطيط الاستراتيجي وتحليل السوق، وصولًا إلى بناء هوية العلامة التجارية، وتصميم واجهات المستخدم، وتطوير التطبيق، والتحضير للإطلاق التجريبي. تقدّم Safroad الآن تجربة نقل سيارات سلسة وسريعة وآمنة، تربط العملاء بشركات النقل بكفاءة وشفافية.

1- نظرة عامة على المشروع

كان الأستاذ فهد يهدف إلى إطلاق منصة رقمية متخصصة في نقل السيارات بين مدن المملكة العربية السعودية عبر تطبيق للهواتف الذكية. وعلى الرغم من قوة الفكرة، كانت الخطوات الأولى غير واضحة بين التخطيط والتنفيذ والإطلاق، مما خلق حاجة لشريك يوفر رؤية استراتيجية كاملة، وليس مجرد التطوير التقني.

2- التحدي

واجه العميل عقبات رئيسية قبل البدء في المشروع:

وقد أثارت هذه التحديات سؤالًا حاسمًا: كيف يمكننا ضمان إطلاق قوي في سوق تنافسية مثل قطاع النقل السعودي؟

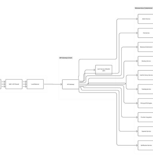
3- كيف أطلقنا المشروع إلى الحياة

قام فريقنا ببناء المشروع من الألف إلى الياء باستخدام منهجية واضحة خطوة بخطوة:

4- النتائج

حقق المشروع تقدمًا سريعًا وملموسًا:

اليوم، أصبحت Safroad منتجًا رقميًا واعدًا يُسهّل نقل السيارات من خلال تجربة سلسة قائمة على الموثوقية والكفاءة والشفافية لكل من العملاء وشركات النقل.

Create your account